政声传递

国务院印发《“十四五”推进农业农村现代化规划》

国务院关于印发“十四五”推进农业农村现代化规划的通知

 

国发〔2021〕25号

 

各省、自治区、直辖市人民政府,国务院各部委、各直属机构:

现将《“十四五”推进农业农村现代化规划》印发给你们,请认真贯彻执行。

国务院

2021年11月12日

(本文有删减)

 

“十四五”推进农业农村现代化规划

 

“三农”工作是全面建设社会主义现代化国家的重中之重。为贯彻落实《中华人民共和国国民经济和社会发展第十四个五年规划和2035年远景目标纲要》,坚持农业农村优先发展,全面推进乡村振兴,加快农业农村现代化,编制本规划。

第一章 开启农业农村现代化新征程

“十四五”时期是我国全面建成小康社会、实现第一个百年奋斗目标之后,乘势而上开启全面建设社会主义现代化国家新征程、向第二个百年奋斗目标进军的第一个五年,“三农”工作重心历史性转向全面推进乡村振兴,加快中国特色农业农村现代化进程。

第一节 发展环境

“十三五”时期,以习近平同志为核心的党中央坚持把解决好“三农”问题作为全党工作的重中之重,把脱贫攻坚作为全面建成小康社会的标志性工程,启动实施乡村振兴战略,加快推进现代农业建设,乡村振兴实现良好开局。决战脱贫攻坚取得全面胜利。现行标准下农村贫困人口全部脱贫,832个贫困县全部摘帽,12.8万个贫困村全部出列,完成了消除绝对贫困和区域性整体贫困的艰巨任务,创造了人类减贫史上的奇迹。农业综合生产能力稳步提升。粮食连年丰收,产量连续保持在1.3万亿斤以上,肉蛋奶、水产品、果菜茶品种丰富、供应充裕。农业科技进步贡献率达到60%,农作物耕种收综合机械化率达到71%,农业绿色发展迈出新步伐。农民收入水平大幅提高。农村居民人均可支配收入达到17131元,较2010年翻一番多。城乡居民收入差距缩小到2.56∶1。农村基础设施建设得到加强。卫生厕所普及率达到68%,具备条件的乡镇和建制村通硬化路、通客车实现全覆盖,供水供电、通信网络等基础设施明显改善,乡村面貌焕然一新。农村改革纵深推进。农村基本经营制度进一步巩固完善,农村土地、集体产权、经营体制等改革取得突破性进展,乡村治理体系基本建立,农村社会保持和谐稳定。这些成就标志着农业农村发展实现新的跨越,站到新的历史起点上,为“十四五”时期加快推进农业农村现代化奠定了坚实基础。

当前和今后一个时期,国内外环境发生深刻复杂变化,我国农业农村发展仍面临不少矛盾和挑战。农业基础依然薄弱。耕地质量退化面积较大,育种科技创新能力不足,抗风险能力较弱。资源环境刚性约束趋紧,农业面源污染仍然突出。转变农业发展方式任务繁重,农村一二三产业融合发展水平不高,农业质量效益和竞争力不强。农村发展存在短板弱项。制约城乡要素双向流动和平等交换的障碍依然存在,人才服务乡村振兴保障机制仍不健全,防汛抗旱等防灾减灾体系还不完善,基础设施仍有明显薄弱环节,民生保障还存在不少弱项。促进农民持续增收面临较大压力。城乡居民收入差距仍然较大。种养业特别是粮食种植效益偏低,农民就业制约因素较多,农村人口老龄化加快,农村精神文化缺乏,支撑农民增收的传统动能逐渐减弱、新动能亟待培育。巩固拓展脱贫攻坚成果任务比较艰巨。脱贫地区产业发展基础仍然不强,内生动力和自我发展能力亟待提升。部分脱贫户脱贫基础还比较脆弱,防止返贫任务较重。

“十四五”时期,我国开启全面建设社会主义现代化国家新征程,为加快农业农村现代化带来难得机遇。政策导向更加鲜明。全面实施乡村振兴战略,农业支持保护持续加力,多元投入格局加快形成,更多资源要素向乡村集聚,将为推进农业农村现代化提供有力保障。市场驱动更加强劲。构建新发展格局,把扩大内需作为战略基点,国内超大规模市场优势不断显现,农村消费潜力不断激发,农业多种功能、乡村多元价值开发带动新消费需求,将为推进农业农村现代化拓展广阔空间。科技支撑更加有力。新一轮科技革命和产业变革深入发展,生物技术、信息技术等加快向农业农村各领域渗透,乡村产业加快转型升级,数字乡村建设不断深入,将为推进农业农村现代化提供动力支撑。城乡融合更加深入。以工补农、以城带乡进一步强化,工农互促、城乡互补、协调发展、共同繁荣的新型工农城乡关系加快形成,城乡要素双向流动和平等交换机制逐步健全,将为推进农业农村现代化注入新的活力。

综合判断,“十四五”时期是加快农业农村现代化的重要战略机遇期,必须加强前瞻性思考、全局性谋划、战略性布局、整体性推进,以更高的站位、更大的力度、更实的举措,书写好中华民族伟大复兴的“三农”新篇章。

第二节 发展特征

推进农业农村现代化,必须立足国情农情特点。我国实行农村土地农民集体所有、家庭承包经营的农村基本经营制度,从根本上保证广大农民平等享有基本生产资料,为实现共同富裕奠定了坚实基础。超大规模人口、超大规模农产品需求的现实,决定了不能依靠别人,必须立足国内解决14亿人吃饭问题。农民数量众多且流动性强,保持农村长期稳定、保障广大农民在城乡间可进可退,是我们应对经济社会发展风险挑战的回旋余地和特殊优势。人均水土资源匮乏且匹配性差,实现稳产丰产,必须加快科技进步,用现代物质技术装备弥补水土资源禀赋的先天不足。

推进农业农村现代化,必须立足农业产业特性。农业生产过程受自然力影响大,既要顺应天时,又要遵循生物生长规律,不误农时高效稳定组织生产。农业生产地域特色鲜明,不同地区资源禀赋差异大,需要因地因时制宜发展特色优势产业。农业生产面临双重风险,既有自然风险,也有市场风险,需要加强农业支持保护,强化防灾减灾能力建设,健全完善市场调控体系。农业家庭经营占主导地位,大国小农基本国情农情将长期存在,需要加快发展社会化服务,将现代生产要素导入小农户,提升科技水平和生产效率。农业科技成果运用具有很强外部性,小农户缺乏采用新技术、新品种的能力,实现科技进步需要更多依靠农业企业和社会化服务组织的引领带动。我国农业产业链和价值链仍处于低端,需要加快提升现代化水平,打造全产业链,拓展农业增值增效空间。

推进农业农村现代化,必须立足乡村地域特征。村庄集生产生活功能于一体,需要统筹考虑产业发展、人口布局、公共服务、土地利用、生态保护等,科学合理规划农村生产生活的空间布局和设施建设。村庄风貌各具特色,不能简单照搬城市做法,要保留民族特点、地域特征、乡土特色。村庄与自然生态融为一体,保留大量优秀传统乡土文化,需要发掘乡村多元价值,推动乡村自然资源增值,赓续传承农耕文明,促进传统农耕文化与现代文明融合发展,让乡村文明展现出独特魅力和时代风采。乡村建设是个长期过程,必须保持历史耐心,规划先行,注重质量,从容推进。

第三节 战略导向

实现农业农村现代化是全面建设社会主义现代化国家的重大任务,要将先进技术、现代装备、管理理念等引入农业,将基础设施和基本公共服务向农村延伸覆盖,提高农业生产效率、改善乡村面貌、提升农民生活品质,促进农业全面升级、农村全面进步、农民全面发展。

立足国内基本解决我国人民吃饭问题。把保障粮食等重要农产品供给安全作为头等大事,既保数量,又保多样、保质量,以国内稳产保供的确定性来应对外部环境的不确定性,牢牢守住国家粮食安全底线。

巩固和完善农村基本经营制度。坚持农村土地农民集体所有、家庭承包经营基础性地位不动摇,保持农村土地承包关系稳定并长久不变,处理好农民和土地的关系,尊重农民意愿,维护农民权益。

引导小农户进入现代农业发展轨道。发挥新型农业经营主体对小农户的带动作用,健全农业专业化社会化服务体系,构建支持和服务小农户发展的政策体系,实现小农户和现代农业发展有机衔接。

强化农业科技和装备支撑。更加重视依靠农业科技进步,坚持农业科技自立自强,推进关键核心技术攻关,夯实农业设施装备条件,创制运用新型农机装备,健全农业防灾减灾体系,促进农业提质增效。

推进农业全产业链开发。顺应产业发展规律,开发农业多种功能和乡村多元价值,推动农业从种养环节向农产品加工流通等二三产业延伸,健全产业链、打造供应链、提升价值链,提高农业综合效益。

有序推进乡村建设。坚持为农民而建,遵循乡村发展建设规律,注重保护乡村特色风貌,促进农村基础设施和基本公共服务向村覆盖、往户延伸,切实做到数量服从质量、进度服从实效。

加强和创新乡村治理。坚持物质文明和精神文明一起抓,创新基层管理体制机制,完善农村法治服务,加强农村思想道德建设,推动形成文明乡风、良好家风、淳朴民风,推进乡村治理体系和治理能力现代化,不断增强农民群众获得感幸福感安全感。

推动城乡融合发展。将县域作为城乡融合发展的重要切入点,以保障和改善农村民生为优先方向,强化以工补农、以城带乡,加快建立健全城乡融合发展体制机制,推动公共资源县域统筹,促进城乡协调发展、共同繁荣。

促进农业农村可持续发展。牢固树立绿水青山就是金山银山理念,遵循农业生产规律,注重地域特色,推进农业绿色发展,加强农村生态文明建设,加快形成绿色低碳生产生活方式,走资源节约、环境友好的可持续发展道路。

促进农民农村共同富裕。促进共同富裕,最艰巨最繁重的任务依然在农村。要巩固拓展脱贫攻坚成果,全面推进乡村振兴,使更多农村居民勤劳致富,进城农民工稳定就业增收,全体人民共同富裕迈出坚实步伐。

第四节 总体要求

指导思想:以习近平新时代中国特色社会主义思想为指导,深入贯彻党的十九大和十九届二中、三中、四中、五中、六中全会精神,统筹推进“五位一体”总体布局,协调推进“四个全面”战略布局,认真落实党中央、国务院决策部署,坚持稳中求进工作总基调,立足新发展阶段,完整、准确、全面贯彻新发展理念,构建新发展格局,坚持农业农村优先发展,坚持农业现代化与农村现代化一体设计、一并推进,以推动高质量发展为主题,以保供固安全、振兴畅循环为工作定位,深化农业供给侧结构性改革,把乡村建设摆在社会主义现代化建设的重要位置,实现巩固拓展脱贫攻坚成果同乡村振兴有效衔接,全面推进乡村产业、人才、文化、生态、组织振兴,加快形成工农互促、城乡互补、协调发展、共同繁荣的新型工农城乡关系,促进农业高质高效、乡村宜居宜业、农民富裕富足,为全面建设社会主义现代化国家提供有力支撑。

工作原则:

——坚持加强党对“三农”工作的全面领导。始终把解决好“三农”问题作为全党工作的重中之重,坚持五级书记抓乡村振兴,健全党领导农村工作的组织体系、制度体系和工作机制,确保农业农村现代化沿着正确方向前进。

——坚持服务和融入新发展格局。把新发展理念完整、准确、全面贯穿于农业农村现代化全过程和各领域,主动服务和积极融入以国内大循环为主体、国内国际双循环相互促进的新发展格局。

——坚持农业农村优先发展。强化政策供给,在资金投入、要素配置、基本公共服务、人才配备等方面优先保障农业农村发展,加快补上农业农村短板。

——坚持农民主体地位。树立人民至上理念,在经济上维护农民利益,在政治上保障农民权利,激发农民积极性、主动性、创造性,不断满足农民对美好生活的向往。

——坚持统筹发展和安全。坚持总体国家安全观,树立底线思维,充分发挥农业农村“压舱石”作用,防范和化解影响农业农村现代化进程的各种风险。

——坚持改革创新。加快推进农业农村重点领域和关键环节改革,破除制约城乡融合发展的体制机制障碍,推动农业科技成果转化为现实生产力,增强农业农村发展后劲。

——坚持系统观念。统筹国内国际两个大局,整体谋划农村经济建设、政治建设、文化建设、社会建设、生态文明建设和党的建设,全面协调推进农业农村现代化。

——坚持因地制宜和分类推进。科学把握农业农村发展的差异性,保持历史耐心,分类指导、分区施策,稳扎稳打、久久为功,推进不同地区、不同发展阶段的乡村实现现代化。

第五节 主要目标

2025年,农业基础更加稳固,乡村振兴战略全面推进,农业农村现代化取得重要进展。梯次推进有条件的地区率先基本实现农业农村现代化,脱贫地区实现巩固拓展脱贫攻坚成果同乡村振兴有效衔接。

——粮食等重要农产品供给有效保障。粮食综合生产能力稳步提升,产量保持在1.3万亿斤以上,确保谷物基本自给、口粮绝对安全。生猪产能巩固提升,棉花、油料、糖料和水产品稳定发展,其他重要农产品保持合理自给水平。

——农业质量效益和竞争力稳步提高。农业生产结构和区域布局明显优化,物质技术装备条件持续改善,规模化、集约化、标准化、数字化水平进一步提高,绿色优质农产品供给能力明显增强。产业链供应链优化升级,现代乡村产业体系基本形成。

——农村基础设施建设取得新进展。乡村建设行动取得积极成效,村庄布局进一步优化,农村生活设施不断改善,城乡基本公共服务均等化水平稳步提升。

——农村生态环境明显改善。农村人居环境整体提升,农业面源污染得到有效遏制,化肥、农药使用量持续减少,资源利用效率稳步提高,农村生产生活方式绿色低碳转型取得积极进展。

——乡村治理能力进一步增强。党组织领导的农村基层组织建设明显加强,乡村治理体系更加健全,乡风文明程度有较大提升,农民精神文化生活不断丰富,农村发展安全保障更加有力。

——农村居民收入稳步增长。农民增收渠道不断拓宽,农村居民人均可支配收入增长与国内生产总值增长基本同步,城乡居民收入差距持续缩小。农民科技文化素质和就业技能进一步提高,高素质农民队伍日益壮大。

——脱贫攻坚成果巩固拓展。脱贫攻坚政策体系和工作机制同乡村振兴有效衔接,脱贫人口“两不愁三保障”成果有效巩固,防止返贫动态监测和帮扶机制健全完善并有效运转,确保不发生规模性返贫。

展望2035年,乡村全面振兴取得决定性进展,农业农村现代化基本实现。

第二章 夯实农业生产基础

提升粮食等重要农产品供给保障水平

深入实施国家粮食安全战略和重要农产品保障战略,落实藏粮于地、藏粮于技,健全辅之以利、辅之以义的保障机制,强化生产、储备、流通产业链供应链建设,构建科学合理、安全高效的重要农产品供给保障体系,夯实农业农村现代化的物质基础。

第一节 稳定粮食播种面积

压实粮食安全政治责任。落实粮食安全党政同责,健全完善粮食安全责任制,细化粮食主产区、产销平衡区、主销区考核指标。实施重要农产品区域布局和分品种生产供给方案。加强粮食生产能力建设,守住谷物基本自给、口粮绝对安全底线。

完善粮食生产扶持政策。稳定种粮农民补贴,完善稻谷、小麦最低收购价政策和玉米、大豆生产者补贴政策。完善粮食主产区利益补偿机制,健全产粮大县支持政策体系。鼓励粮食主产区主销区之间开展多种形式的产销合作,引导主销区与主产区合作建设生产基地。扩大稻谷、小麦、玉米三大粮食作物完全成本保险和种植收入保险实施范围,支持有条件的省份降低产粮大县三大粮食作物农业保险保费县级补贴比例。

优化粮食品种结构。稳定发展优质粳稻,巩固提升南方双季稻生产能力。大力发展强筋、弱筋优质专用小麦,适当恢复春小麦播种面积。适当扩大优势区玉米种植面积,鼓励发展青贮玉米等优质饲草饲料。实施大豆振兴计划,增加高油高蛋白大豆供给。稳定马铃薯种植面积,因地制宜发展杂粮杂豆。

第二节 加强耕地保护与质量建设

坚守18亿亩耕地红线。落实最严格的耕地保护制度,加强耕地用途管制,实行永久基本农田特殊保护。严禁违规占用耕地和违背自然规律绿化造林、挖湖造景,严格控制非农建设占用耕地,建立健全耕地数量、种粮情况监测预警及评价通报机制,坚决遏制耕地“非农化”、严格管控“非粮化”。改善撂荒地耕种条件,有序推进撂荒地利用。明确耕地利用优先序,永久基本农田重点用于发展粮食生产,特别是保障稻谷、小麦、玉米等谷物种植。强化土地流转用途监管。

推进高标准农田建设。实施新一轮高标准农田建设规划。高标准农田全部上图入库并衔接国土空间规划“一张图”。加大农业水利设施建设力度,因地制宜推进高效节水灌溉建设,支持已建高标准农田改造提升。实施大中型灌区续建配套和现代化改造,在水土资源适宜地区有序新建一批大型灌区。

提升耕地质量水平。实施国家黑土地保护工程,因地制宜推广保护性耕作,提高黑土地耕层厚度和有机质含量。推进耕地保护与质量提升行动,加强南方酸化耕地降酸改良治理和北方盐碱耕地压盐改良治理。加强和改进耕地占补平衡管理,严格新增耕地核实认定和监管,严禁占优补劣、占水田补旱地。健全耕地质量监测监管机制。

第三节 保障其他重要农产品有效供给

发展现代畜牧业。健全生猪产业平稳有序发展长效机制,推进标准化规模养殖,将猪肉产能稳定在5500万吨左右,防止生产大起大落。实施牛羊发展五年行动计划,大力发展草食畜牧业。加强奶源基地建设,优化乳制品产品结构。稳步发展家禽业。建设现代化饲草产业体系,推进饲草料专业化生产。

加快渔业转型升级。完善重要养殖水域滩涂保护制度,严格落实养殖水域滩涂规划和水域滩涂养殖证核发制度,保持可养水域面积总体稳定,到2025年水产品年产量达到6900万吨。推进水产绿色健康养殖,稳步发展稻渔综合种养、大水面生态渔业和盐碱水养殖。优化近海绿色养殖布局,支持深远海养殖业发展,加快远洋渔业基地建设。加强渔港建设和管理,建设渔港经济区。

促进果菜茶多样化发展。发展设施农业,因地制宜发展林果业、中药材、食用菌等特色产业。强化“菜篮子”市长负责制,以南菜北运基地和黄淮海地区设施蔬菜生产为重点加强冬春蔬菜生产基地建设,以高山、高原、高海拔等冷凉地区蔬菜生产为重点加强夏秋蔬菜生产基地建设,构建品种互补、档期合理、区域协调的供应格局。统筹茶文化、茶产业、茶科技,提升茶业发展质量。

第四节 优化农业生产布局

加强粮食生产功能区建设。以东北平原、长江流域、东南沿海地区为重点,建设水稻生产功能区。以黄淮海地区、长江中下游、西北及西南地区为重点,建设小麦生产功能区。以东北平原、黄淮海地区以及汾河和渭河流域为重点,建设玉米生产功能区。加大粮食生产功能区政策支持力度,相关农业资金向粮食生产功能区倾斜,优先支持粮食生产功能区内目标作物种植。以产粮大县集中、基础条件良好的区域为重点,打造生产基础稳固、产业链条完善、集聚集群融合、绿色优质高效的国家粮食安全产业带。

加强重要农产品生产保护区建设。以东北地区为重点、黄淮海地区为补充,提升大豆生产保护区综合生产能力。以新疆为重点、长江和黄河流域的沿海沿江环湖地区为补充,建设棉花生产保护区。以长江流域为重点,扩大油菜生产保护区种植面积。积极发展黄淮海地区花生生产,稳定提升长江中下游地区油茶生产,推进西北地区油葵、芝麻、胡麻等油料作物发展。巩固提升广西、云南糖料蔗生产保护区产能。加强海南、云南、广东天然橡胶生产保护区胶园建设。

加强特色农产品优势区建设。发掘特色资源优势,建设特色农产品优势区,完善特色农产品优势区体系。强化科技支撑、质量控制、品牌建设和产品营销,建设一批特色农产品标准化生产、加工和仓储物流基地,培育一批特色粮经作物、园艺产品、畜产品、水产品、林特产品产业带。

第五节 协同推进区域农业发展

服务国家重大战略。推进西部地区农牧业全产业链价值链转型升级,大力发展高效旱作农业、节水型设施农业、戈壁农业、寒旱农业。加快发展西南地区丘陵山地特色农业,积极发展高原绿色生态农业。推进东北地区加快发展现代化大农业,建设稳固的国家粮食战略基地。巩固提升中部地区重要粮食生产基地地位,加强农业资源节约集约利用。发挥东部地区创新要素集聚优势,大力发展高效农业,率先基本实现农业现代化。统筹利用海岸带和近海、深海海域,发展现代海洋渔业。

推进重点区域农业发展。深入推进京津冀现代农业协同发展,支持雄安新区建设绿色生态农业。深化粤港澳大湾区农业合作,建设与国际一流湾区和世界级城市群相配套的绿色农产品生产供应基地。推进长江三角洲区域农业一体化发展,先行开展农产品冷链物流、环境联防联治等统一标准试点,发展特色乡村经济。发挥海南自由贸易港优势,扩大农业对外开放,建设全球热带农业中心和动植物种质资源引进中转基地。全域推进成渝地区双城经济圈城乡统筹发展,建设现代高效特色农业带。

第六节 提升农业抗风险能力

增强农业防灾减灾能力。加强防洪控制性枢纽工程建设,推动大江大河防洪达标提升,加快中小河流治理,调整和建设蓄滞洪区,完成现有病险水库除险加固。加强农业气象综合监测网络建设,强化农业气象服务。健全动物防疫和农作物病虫害防治体系,加强监测预警网络建设。发挥农业保险灾后减损作用。

提升重要农产品市场调控能力。深化农产品收储制度改革,改革完善中央储备粮管理体制,加快培育多元市场购销主体,提升重要农产品收储调控能力。健全粮食储备体系,保持合理储备规模,合理布局区域性农产品应急保供基地。加强粮食等重要农产品监测预警,建立健全多部门联合分析机制和信息发布平台。开展粮食节约行动,有效降低粮食损耗。实施新一轮中国食物与营养发展纲要。

稳定国际农产品供应链。实施农产品进口多元化战略,健全农产品进口管理机制,稳定大豆、食糖、棉花、天然橡胶、油料油脂、肉类、乳制品等农产品国际供应链。

保障农业生产安全。健全农业安全生产制度体系,推动农业企业建立完善全过程安全生产管理制度。实施农业安全生产专项整治三年行动。构建渔业安全治理体系,提升渔船装备、渔民技能、渔港避风和风险保障能力。强化农机安全生产,组织平安农机示范创建。加强农药安全使用技术培训与指导。加强农村沼气报废设施安全处置。

第三章 推进创新驱动发展 提升农业质量效益和竞争力

深入推进农业科技创新,健全完善经营机制,推动品种培优、品质提升、品牌打造和标准化生产,不断提高农牧渔业发展水平。

第一节 强化现代农业科技支撑

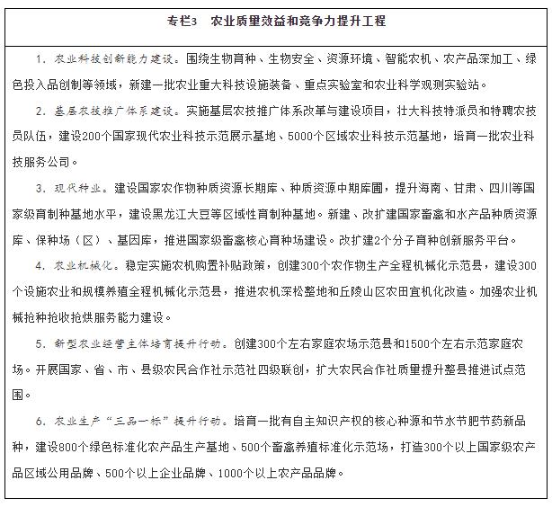
开展农业关键核心技术攻关。完善农业科技领域基础研究稳定支持机制,加强农业基础理论、科研基础设施、定位观测体系、资源生态监测系统建设。聚焦基础前沿重点领域,加快突破一批重大理论和工具方法。聚焦生物育种、耕地质量、智慧农业、农业机械设备、农业绿色投入品等关键领域,加快研发与创新一批关键核心技术及产品。加快动物疫病和农作物病虫害气象环境成因、传播机理、致病机制研究,提升农业重大风险防控和产业安全保障能力。

加强农业战略科技力量建设。加强国家现代农业产业技术体系建设。深化农业科技体制改革,推动重点领域项目、基地、人才、资金一体化配置。强化高水平农业科研院校建设,培育壮大一批农业领军企业,优化地方农业科研机构和创新团队建设。实施国家农业科研杰出人才培养计划。打造国家热带农业科学中心。

促进科技与产业深度融合。加强国家农业科技创新联盟建设,支持农业企业牵头建设农业科技创新联合体或新型研发机构,加快建设国家现代农业产业科技创新中心。开展乡村振兴科技支撑行动,加强农业科技社会化服务体系建设,完善农业科技推广服务云平台,推行科技特派员制度,强化公益性农技推广机构建设。

第二节 推进种业振兴

加强种质资源保护。全面完成农作物种质资源、畜禽遗传资源和水产养殖种质资源普查,摸清资源家底,抢救性收集珍稀、濒危、特有资源与特色地方品种。启动农业种质资源精准鉴定评价,推进优异种质资源创制与应用,构建种质资源DNA分子指纹图谱库、特征库和农业种质资源数据库。加强国家农作物、林草、畜禽、海洋和淡水渔业、微生物种质资源库建设。

开展育种创新攻关。围绕重点农作物和畜禽,启动实施农业种源关键核心技术攻关。加快实施农业生物育种重大科技项目,有序推进生物育种产业化应用。开展种业联合攻关,实施新一轮畜禽遗传改良计划和现代种业提升工程。

加强种业基地建设。推进国家级和省级育制种基地建设,加快建设南繁硅谷。在北方农牧交错区布局建设大型牧草良种繁育基地。加快建设种业基地高标准农田。继续实施制种大县奖励政策。建设一批国家级核心育种场,完善良种繁育和生物安全防护设施条件。推进国家级水产供种繁育基地建设。

强化种业市场监管。严格品种管理,提高主要农作物品种审定标准,建立品种“身份证”制度。强化育种领域知识产权保护,强化行政与司法协同保护机制,严厉打击假冒伪劣、套牌侵权等违法犯罪行为。健全种畜禽、水产苗种监管制度和技术标准,加强畜禽遗传物质监管。

第三节 提高农机装备研发应用能力

加强农机装备薄弱环节研发。加强大中型、智能化、复合型农业机械研发应用,打造农机装备一流企业和知名品牌。推进粮食作物和战略性经济作物育、耕、种、管、收、运、贮等薄弱环节先进农机装备研制。加快研发制造适合丘陵山区农业生产的高效专用农机。攻关突破制约整机综合性能提升的关键核心技术、关键材料和重要零部件。加强绿色智能畜牧水产养殖装备研发。

推进农业机械化全程全面发展。健全农作物全程机械化生产体系,加快推进品种、栽培、装备集成配套。加大对智能、高端、安全农机装备的支持力度,突出优机优补、奖优罚劣,支持探索研发制造应用一体化,提升我国农机装备水平和国际竞争力。推进机械装备与养殖工艺融合,提升畜牧水产养殖主要品种、重点环节、规模养殖场以及设施农业的机械化水平。推动绿色环保农机应用。加强机耕道、场库棚、烘干机塔等配套设施建设,发展“全程机械化+综合农事”等农机服务新模式。

第四节 健全现代农业经营体系

培育壮大新型农业经营主体。实施家庭农场培育计划,把农业规模经营户培育成有活力的家庭农场。完善家庭农场名录制度。实施农民合作社规范提升行动,支持农民合作社联合社加快发展。完善新型农业经营主体金融保险、用地保障等政策。建立科研院所、农业高校等社会力量对接服务新型农业经营主体的长效机制。推动新型农业经营主体与小农户建立利益联结机制,推行保底分红、股份合作、利润返还等方式。

健全专业化社会化服务体系。发展壮大农业专业化社会化服务组织,培育服务联合体和服务联盟,将先进适用的品种、投入品、技术、装备导入小农户。开展农业社会化服务创新试点示范,鼓励市场主体建设区域性农业全产业链综合服务中心。加快发展农业生产托管服务。推进农业社会化服务标准体系建设,建立服务组织名录库,加强服务价格监测。

第四章 构建现代乡村产业体系 提升产业链供应链现代化水平

坚持立农为农,把带动农民就业增收作为乡村产业发展的基本导向,加快农村一二三产业融合发展,把产业链主体留在县域,把就业机会和产业链增值收益留给农民。

第一节 优化乡村产业布局

健全乡村产业体系。以农业农村资源为依托,以农民为主体,培育壮大现代种养业、乡村特色产业、农产品加工流通业、乡村休闲旅游业、乡村新型服务业、乡村信息产业等,形成特色鲜明、类型丰富、协同发展的乡村产业体系。以拓展二三产业为重点,纵向延伸产业链条,横向拓展产业功能,多向提升乡村价值。

推进县镇村联动发展。强化县域统筹,推动形成县城、中心镇(乡)、中心村功能衔接的乡村产业结构布局。推进县域、镇域产业集聚,支持农产品加工业向县域布局,引导农产品加工流通企业在有条件镇(乡)所在地建设加工园区和物流节点。促进镇村联动发展,实现加工在乡镇、基地在村、增收在户。

第二节 推进乡村产业园区化融合化发展

建设现代农业产业园区和农业现代化示范区。支持有条件的县(市、区)建设现代农业产业园,推动科技研发、加工物流、营销服务等市场主体向园区集中,资本、科技、人才等要素向园区集聚。加快“一村一品”示范村镇、农业产业强镇和优势特色产业集群建设。以县(市、区)为单位创建一批农业现代化示范区,围绕提高农业产业体系、生产体系、经营体系现代化水平,建立指标体系,加强资源整合和政策集成,示范引领农业现代化发展,探索建立农业现代化发展模式、政策体系、工作机制,形成梯次推进农业现代化的格局。

提升农村产业融合发展水平。依托乡村特色优势资源,打造农业全产业链。鼓励发展农业产业化龙头企业牵头、家庭农场和农民合作社跟进、广大小农户参与的农业产业化联合体。鼓励农业产业化龙头企业建立大型农业企业集团,开展农产品精深加工,在主产区和大中城市郊区布局中央厨房、主食加工、休闲食品、方便食品、净菜加工等业态,满足消费者多样化个性化需求。加快建设产地贮藏、预冷保鲜、分级包装、冷链物流、城市配送等设施,构建仓储保鲜冷链物流网络。稳步推进反映全产业链价值的农业及相关产业统计核算。

第三节 发展乡村新产业新业态

优化乡村休闲旅游业。依托田园风光、绿水青山、村落建筑、乡土文化、民俗风情等资源优势,建设一批休闲农业重点县、休闲农业精品园区和乡村旅游重点村镇。推动农业与旅游、教育、康养等产业融合,发展田园养生、研学科普、农耕体验、休闲垂钓、民宿康养等休闲农业新业态。

发展乡村新型服务业。积极发展生产性服务业,引导仓储物流、设施租赁、市场营销、信息咨询等领域市场主体将服务网点延伸到乡村。拓展生活性服务业,改造提升餐饮住宿、商超零售、电器维修、再生资源回收和养老护幼、卫生保洁、文化演出等乡村生活服务业。

加快农村电子商务发展。扩大电子商务进农村覆盖面,加快培育农村电子商务主体,引导电商、物流、商贸、金融、供销、邮政、快递等市场主体到乡村布局。深入推进“互联网+”农产品出村进城工程。优化农村电子商务公共服务中心功能,规范引导网络直播带货发展。实施“数商兴农”,推动农村电商基础设施数字化改造、智能化升级,打造农产品网络品牌。

第四节 推进农村创业创新

支持农民工、大中专毕业生、退役军人、科技人员和工商业主等返乡入乡创业,鼓励能工巧匠和“田秀才”、“土专家”等乡村能人在乡创业。推动城市各类人才投身乡村产业发展。依托各类园区、企业、知名村镇等,建设一批农村创业创新园区(孵化实训基地)、农民工返乡创业园,打造一批众创空间、星创天地等创业创新孵化载体。依托现有资源建立农村创业创新导师队伍,为农村创业人员提供精准指导服务。依托普通高等院校、职业院校和相关培训机构,让有意愿的创业创新人员参加创业创新培训,对符合条件的人员按规定给予培训补贴。制定分区域、差异化创业创新扶持政策,推动落实创业补贴政策,加大创业贷款等支持力度。支持有条件的县乡政务大厅设立创业创新服务窗口,提供“一站式”服务。

第五章 实施乡村建设行动 建设宜居宜业乡村

把乡村建设摆在社会主义现代化建设的重要位置,大力开展乡村建设行动,聚焦交通便捷、生活便利、服务提质、环境美好,建设宜居宜业的农民新家园。

第一节 科学推进乡村规划

完善县镇村规划布局。强化县域国土空间规划管控,统筹划定落实永久基本农田、生态保护红线、城镇开发边界。统筹县城、乡镇、村庄规划建设,明确村庄分类布局。推进县域产业发展、基础设施、公共服务、生态环境保护等一体规划,加快形成县乡村功能衔接互补的建管格局,推动公共资源在县域内实现优化配置。

加快推进村庄规划。按照集聚提升类、城郊融合类、特色保护类和搬迁撤并类等村庄分类,分类推进村庄规划。优化布局乡村生活空间,严格保护农业生产空间和乡村生态空间,科学划定养殖业适养、限养、禁养区域。坚持先规划后建设,加强分类指导,保持历史耐心,遵循乡村发展规律,注重传统特色和乡村风貌保护,不搞一刀切。严禁随意撤并村庄搞大社区、违背农民意愿大拆大建。

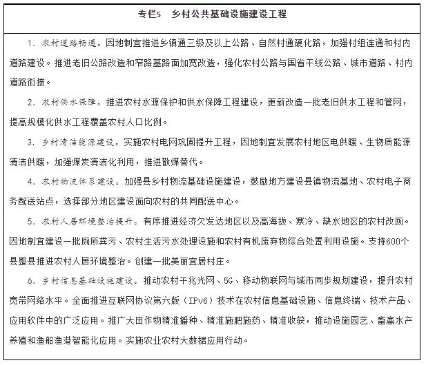
第二节 加强乡村基础设施建设

完善农村交通运输体系。推进农村公路建设项目更多向进村入户倾斜,统筹规划和建设农村公路穿村路段,兼顾村内主干道功能。推进人口密集村庄消防通道建设。深化农村公路管理养护体制改革,落实管养主体责任。完善交通安全防护设施,提升公路安全防控水平,强化农村公路交通安全监管。推动城乡客运一体化发展,优化农忙等重点时段农村客运服务供给,完善农村客运长效发展机制。

提升农村供水保障水平。合理确定水源和供水工程设施布局,加强水源工程建设和水源保护。实施规模化供水工程建设和小型供水工程标准化改造,提高农村自来水普及率。鼓励有条件的地区将城市供水管网向周边村镇延伸。建立合理水价形成机制和水费收缴机制,健全农村供水工程建设运行和管护长效机制。加强农村消防用水配套设施建设。完善农村防汛抗旱设施,加强农村洪涝灾害预警和防控。

加强乡村清洁能源建设。提高电能在农村能源消费中的比重。因地制宜推动农村地区光伏、风电发展,推进农村生物质能源多元化利用,加快构建以可再生能源为基础的农村清洁能源利用体系。强化清洁供暖设施建设,加大生物质锅炉(炉具)、太阳能集热器等推广应用力度,推动北方冬季清洁取暖。

建设农村物流体系。完善县乡村三级物流配送体系,构建农村物流骨干网络,补齐物流基地、分拨中心、配送站点和冷链仓储等基础设施短板,加大对公用型、共配型场站设施的政策支持力度。改造提升农村寄递物流基础设施,推进乡镇运输服务站建设,改造提升农贸市场等传统流通网点。打造农村物流服务品牌,创新农村物流运营服务模式,探索推进乡村智慧物流发展。

第三节 整治提升农村人居环境

因地制宜推进农村厕所革命。加强中西部地区农村户用厕所改造,引导新改户用厕所入院入室。合理规划布局农村公共厕所,加快建设乡村景区旅游厕所。加快干旱、寒冷地区卫生厕所适用技术和产品研发。推进农村厕所革命与生活污水治理有机衔接,鼓励联户、联村、村镇一体处理。鼓励各地探索推行政府定标准、农户自愿按标准改厕、政府验收合格后按规定补助到户的奖补模式。完善农村厕所建设管理制度,严格落实工程质量责任制。

梯次推进农村生活污水治理。以县域为基本单元,以乡镇政府驻地和中心村为重点梯次推进农村生活污水治理,基本消除较大面积的农村黑臭水体。采用符合农村实际的污水处理模式和工艺,优先推广运行费用低、管护简便的治理技术,积极探索资源化利用方式。有条件的地区统筹城乡生活污水处理设施建设和管护。

健全农村生活垃圾处理长效机制。推进农村生活垃圾源头分类减量,探索农村生活垃圾就地就近处理和资源化利用的有效路径,稳步解决“垃圾围村”问题。完善农村生活垃圾收运处置体系,健全农村再生资源回收利用网络。

整体提升村容村貌。深入开展村庄清洁和绿化行动,实现村庄公共空间及庭院房屋、村庄周边干净整洁。提高农房设计水平和建设质量。建立健全农村人居环境建设和管护长效机制,全面建立村庄保洁制度,有条件的地区推广城乡环卫一体化第三方治理。

第四节 加快数字乡村建设

加强乡村信息基础设施建设。实施数字乡村建设工程。加快农村光纤宽带、移动互联网、数字电视网和下一代互联网发展,支持农村及偏远地区信息通信基础设施建设。加快推动遥感卫星数据在农业农村领域中的应用。推动农业生产加工和农村地区水利、公路、电力、物流、环保等基础设施数字化、智能化升级。开发适应“三农”特点的信息终端、技术产品、移动互联网应用软件,构建面向农业农村的综合信息服务体系。

发展智慧农业。建立和推广应用农业农村大数据体系,推动物联网、大数据、人工智能、区块链等新一代信息技术与农业生产经营深度融合。建设数字田园、数字灌区和智慧农(牧、渔)场。

推进乡村管理服务数字化。构建线上线下相结合的乡村数字惠民便民服务体系。推进“互联网+”政务服务向农村基层延伸。深化乡村智慧社区建设,推广村级基础台账电子化,建立集党务村务、监督管理、便民服务于一体的智慧综合管理服务平台。加强乡村教育、医疗、文化数字化建设,推进城乡公共服务资源开放共享,不断缩小城乡“数字鸿沟”。持续推进农民手机应用技能培训,加强农村网络治理。

第五节 提升农村基本公共服务水平

提高农村教育质量。多渠道增加农村普惠性学前教育供给,完善普惠性学前教育保障机制。继续改善乡镇寄宿制学校办学条件,保留并办好必要的乡村小规模学校,在县城和中心镇新建改扩建一批普通高中和中等职业学校。把耕读教育和科学素质教育纳入教育培训体系。加大涉农高校、涉农职业院校、涉农学科专业建设力度。支持县城职业中学等学校根据当地产业发展需要试办社区学院。加强乡村教师队伍建设,推进县域内义务教育学校校长教师交流轮岗,支持建设城乡学校共同体。加快发展面向乡村的网络教育。

全面推进健康乡村建设。加强乡村基层医疗卫生体系建设,提升村卫生室标准化建设和健康管理水平,提升乡镇卫生院医疗服务能力。加强县级医院和妇幼保健机构建设,持续提升县级疾控机构应对重大疫情及突发公共卫生事件能力。加强乡村医疗卫生和疾控人才队伍建设,加大农村基层本地全科人才培养力度,推动乡村医生向执业(助理)医师转变,落实乡村医生待遇。加快县域紧密型医共体建设,实行医保总额预算管理,强化基本医保、大病保险、医疗救助三重制度保障功能。加强出生缺陷防治知识普及和健康教育。加快完善乡村公共体育场地设施。

完善农村养老服务体系。健全县乡村衔接的三级养老服务网络,推进村级幸福院、日间照料中心等建设,推动乡镇敬老院升级改造。发展农村普惠型养老服务和互助性养老,加大居家养老支持力度。落实城乡居民基本养老保险待遇确定和正常调整机制,适时提高基础养老金标准。

提升村级综合服务能力。加强村级综合服务设施建设,完善便民服务设施。制定村级公共服务目录和代办政务服务指导目录,提供就业社保、社会救助、卫生健康、法律咨询等公共服务。发展农村普惠性托幼服务,健全农村留守儿童、妇女、老年人、残疾人以及困境儿童关爱服务体系。加快推动乡镇社会工作服务站建设,吸引社会工作人才提供专业服务。加强农村公益性殡葬设施建设。

第六节 扩大农村消费

多措并举畅通增收渠道。支持发展各具特色的现代乡村富民产业,完善利益联结机制,通过“资源变资产、资金变股金、农民变股东”,让农民更多分享产业增值收益。建设城乡统一的人力资源市场,完善农民工就业支持政策,落实农民工与城镇职工平等就业、同工同酬制度。深入实施新生代农民工职业技能提升计划。赋予农民更多财产权利,提高农民土地增值收益分享比例。

实施农村消费促进行动。鼓励有条件的地区开展农村家电更新行动、实施家具家装下乡补贴和新一轮汽车下乡,促进农村居民耐用消费品更新换代。完善县城和中心镇充换电基础设施建设。支持网络购物、移动支付等消费新业态、新模式向农村拓展,提升农村居民消费意愿。

优化农村消费环境。加强农村市场建设,完善农村商贸服务网络,优化县域批发市场、集散中心、商业网点布局。实施农村消费环境净化专项行动,聚焦食品药品安全、农资供应等领域,依法打击假冒伪劣、虚假宣传、价格欺诈等违法行为,规范农村市场秩序。加强市场监管和行政执法,在农村地区开展放心消费创建活动。

第六章 加强农村生态文明建设 建设绿色美丽乡村

以绿色发展引领乡村振兴,推进农村生产生活方式绿色低碳转型,实现资源利用更加高效、产地环境更加清洁、生态系统更加稳定,促进人与自然和谐共生。

第一节 推进质量兴农绿色兴农

提升农业标准化水平。建立健全农业高质量发展标准体系,制修订粮食安全、种业发展、耕地保护、产地环境、农业投入品、农药兽药残留等标准,强化农产品营养品质评价和分等分级。开展农业标准化示范创建,加快现代农业全产业链标准化。加强绿色食品、有机农产品、地理标志农产品认证和管理,建立健全农业品牌监管机制。

强化农产品质量安全监管。实施农产品质量安全保障工程,完善农产品质量安全全程监管体系,扩大农产品质量安全风险监测范围,强化基层监管和检验检测队伍建设,推行网格化监管和智慧监管。实施“治违禁 控药残 促提升”行动,基本解决禁限用农药兽药残留超标和非法添加等问题。加强农业投入品规范化管理,严格食用农产品种养殖、加工储运环节投入品监管。试行食用农产品达标合格证制度,健全追溯体系。

提升绿色发展支撑能力。加强国家农业绿色发展先行区建设,探索不同生态类型、不同主导品种的农业绿色发展典型模式。开展农业绿色发展长期固定观测。

第二节 加强农业面源污染防治

持续推进化肥农药减量增效。深入开展测土配方施肥,持续优化肥料投入品结构,增加有机肥使用,推广肥料高效施用技术。积极稳妥推进高毒高风险农药淘汰,加快推广低毒低残留农药和高效大中型植保机械,因地制宜集成应用病虫害绿色防控技术。推进兽用抗菌药使用减量化,规范饲料和饲料添加剂生产使用。到2025年,主要农作物化肥、农药利用率均达到43%以上。

循环利用农业废弃物。支持发展种养有机结合的绿色循环农业,持续开展畜禽粪污资源化利用,加强规模养殖场粪污治理设施建设,推进粪肥还田利用。全面实施秸秆综合利用行动,健全秸秆收储运体系,提升秸秆能源化、饲料化利用能力。加快普及标准地膜,加强可降解农膜研发推广,推进废旧农膜机械化捡拾和专业化回收。开展农药肥料包装废弃物回收利用。

加强污染耕地治理。开展农用地土壤污染状况调查,实施耕地土壤环境质量分类管理。对轻中度污染耕地加大安全利用技术推广力度;对重度污染耕地实行严格管控,开展种植结构调整或在国家批准的规模和范围内实施退耕还林还草。深入实施耕地重金属污染防治联合攻关,加强修复治理和安全利用示范。巩固提升受污染耕地安全利用水平。

第三节 保护修复农村生态系统

强化农业资源保护。深入推进农业水价综合改革,健全节水激励机制,建立量水而行、以水定产的农业用水制度。发展节水农业和旱作农业,推进南水北调工程沿线农业深度节水。实施地下水超采综合治理。健全耕地轮作休耕制度。落实海洋渔业资源总量管理制度,完善捕捞限额管理和休渔禁渔制度,持续开展海洋捕捞渔民减船转产。严格保护管理珍贵濒危水生野生动物及其栖息地,严厉打击非法捕捞行为,持续开展渔业增殖放流,高标准建设海洋牧场。强化外来入侵物种防控。

健全草原森林河流湖泊休养生息制度。完善草原生态保护补助奖励政策,全面推进草原禁牧休牧轮牧,强化草原生物灾害防治,稳步恢复草原生态环境。实行林长制,制定绿化造林等生态建设目标,巩固退耕还林还草、退田还湖还湿成果,推进荒漠化、石漠化、水土流失综合治理。建设田园生态系统,完善农田生态廊道,营造复合型、生态型农田林网。强化河湖长制,加强大江大河和重要湖泊湿地生态保护治理。以县域为单元,推进水系连通和农村水系综合整治,建设一批水美乡村。

推动农业农村减排固碳。加强绿色低碳、节能环保的新技术新产品研发和产业化应用。以耕地质量提升、渔业生态养殖等为重点,巩固提升农业生态系统碳汇能力。推动农业产业园区和产业集群循环化改造,开展农业农村可再生能源替代示范。建立健全农业农村减排固碳监测网络和标准体系。

推进重点区域生态环境保护。全面实施长江流域重点水域十年禁渔,推进以长江为重点的渔政执法能力建设,做好退捕渔民安置保障工作。推进长江水生生物资源和水域生态保护修复,实施中华鲟、长江江豚、长江鲟拯救行动计划。开展长江、黄河流域农业面源污染治理,实施深度节水控水行动。建立生态产品价值实现机制,在长江流域等开展试点。

第七章 加强和改进乡村治理 建设文明和谐乡村

以保障和改善农村民生为优先方向,突出组织引领、社会服务和民主参与,加快构建党组织领导的自治法治德治相结合的乡村治理体系,建设充满活力、和谐有序的善治乡村。

第一节 完善乡村治理体系

加强农村基层组织建设。建立健全以基层党组织为领导、村民自治组织和村务监督组织为基础、集体经济组织和农民合作组织为纽带、其他经济社会组织为补充的村级组织体系。选优配强乡镇、村领导班子,持续向重点乡村选派驻村第一书记和工作队,发展农村年轻党员。完善村民(代表)会议制度和村级民主协商、议事决策机制,拓展村民参与村级公共事务平台。加强村务监督委员会建设,强化基层纪检监察组织与村务监督委员会的沟通协作、有效衔接,推行村级小微权力清单制度。推动乡村服务性、公益性、互助性社会组织健康发展。加强村级组织运转经费保障。

提升乡村治理效能。严格依法设定县级对乡镇赋权赋能范围,整合乡镇和县级部门派驻乡镇机构承担的职能相近、职责交叉工作事项,健全乡镇和县级部门联动机制,压实乡镇政府综合治理、安全生产等方面的责任。规范村级组织工作事务,减轻村级组织负担。健全乡村治理工作协同运行机制,深入开展乡村治理体系建设试点示范和乡村治理示范村镇创建,推广运用“积分制”、“清单制”等形式。建设法治乡村,创建民主法治示范村,培育农村学法用法示范户。

深入推进平安乡村建设。坚持和发展新时代“枫桥经验”,加强群防群治力量建设,巩固充实乡村人民调解组织队伍,创新完善乡村矛盾纠纷多元化、一站式解决机制。深化农村网格化管理服务,推进农村基层管理服务精细化。充分依托已有设施,提升农村社会治安防控体系信息化智能化水平。加强县乡村应急管理、交通消防安全体系建设,加强农村自然灾害、公共卫生、安全隐患等重大事件事故的风险评估、监测预警和应急处置。健全农村扫黑除恶常态化机制。

第二节 提升农民科技文化素质

健全农民教育培训体系。建立短期培训、职业培训和学历教育衔接贯通的农民教育培训制度,促进农民终身学习。充分发挥农业广播电视学校、农业科研院所、涉农院校、农业龙头企业等作用,引导优质教育资源下沉乡村,推进教育培训资源共建共享、优势互补。

培育高素质农民队伍。以家庭农场主和农民合作社带头人为重点,加强高素质农民培育。加大农村实用人才培养力度,设立专门面向农民的技能大赛,选树一批乡村能工巧匠。实施农民企业家、农村创业人才培育工程。深化农业职业教育改革,扩大中高等农业职业教育招收农民学员规模。健全完善农业高等院校人才培养评价体系,定向培养一批农村高层次人才。

第三节 加强新时代农村精神文明建设

加强农村思想道德建设。以农民群众喜闻乐见的方式,深入开展习近平新时代中国特色社会主义思想学习教育,开展党史、新中国史、改革开放史、社会主义发展史宣传教育,加强爱国主义、集体主义、社会主义教育,弘扬和践行社会主义核心价值观,建设基层思想政治工作示范点,培养新时代农民。实施公民道德建设工程,拓展新时代文明实践中心建设,深化群众性精神文明创建活动,让精神引领和道德力量深度融入乡村治理。加强农村青少年思想道德教育。面向农村开展送理论、送文明、送服务、送人才活动。

繁荣发展乡村优秀文化。深入实施农耕文化传承保护工程,加强农业文化遗产发掘认定和转化创新。加强历史文化名村名镇、传统村落、少数民族特色村寨、传统民居、农村文物、地名文化遗产和古树名木保护。继承发扬优秀传统乡土文化,建设乡村非物质文化遗产传习所(点)。振兴传统农业节庆,办好中国农民丰收节。创新实施文化惠民工程,加强乡镇综合文化站、村综合文化中心、文体广场等基层文化体育设施建设。实施智慧广电固边工程和乡村工程,在民族地区推广普及有线高清交互数字电视机顶盒,完善基层应急广播体系。发展乡村特色文化产业,健全支持开展群众性文化活动机制,满足农民群众多样化、多层次、多方面的精神文化需求。

持续推进农村移风易俗。开展专项文明行动,革除高价彩礼、人情攀比、厚葬薄养、铺张浪费等陈规陋习。加强农村家庭、家教、家风建设,倡导敬老孝亲、健康卫生、勤俭节约等文明风尚。深化文明村镇、星级文明户、文明家庭创建。建立健全农村信用体系,完善守信激励和失信惩戒机制。加快在农村普及科学知识,反对迷信活动。依法管理农村宗教事务,加大对农村非法宗教活动和境外渗透活动的打击力度,依法制止利用宗教干预农村公共事务。

第八章 实现巩固拓展脱贫攻坚成果同乡村振兴有效衔接

大力弘扬脱贫攻坚精神,做好巩固拓展脱贫攻坚成果同乡村振兴有效衔接,增强脱贫地区内生发展能力,让脱贫群众过上更加美好的生活,逐步走上共同富裕道路。

第一节 巩固提升脱贫攻坚成果

过渡期内保持主要帮扶政策总体稳定。严格落实“摘帽不摘责任、不摘政策、不摘帮扶、不摘监管”要求。保持兜底救助类政策稳定,落实教育、医疗、住房等民生保障普惠性政策,优化产业就业等发展类政策。适时组织开展巩固脱贫成果后评估工作,将巩固拓展脱贫攻坚成果纳入市县党政领导班子和领导干部推进乡村振兴战略实绩考核范围,坚决守住不发生规模性返贫的底线。

健全防止返贫动态监测和精准帮扶机制。对脱贫不稳定户、边缘易致贫户,以及因病因灾因意外事故等导致基本生活出现严重困难户,开展常态化监测预警,建立健全快速发现和响应机制,分层分类及时纳入帮扶政策范围,开展定期核查,实行动态清零。

巩固“两不愁三保障”成果。巩固教育扶贫成果,健全控辍保学工作机制。巩固健康扶贫、医保扶贫成果,有效防范因病返贫致贫风险。稳步扩大乡村医疗卫生服务覆盖范围。落实分类资助参保政策,做好脱贫人口参保动员工作。建立农村脱贫人口住房安全动态监测机制,保障低收入人口基本住房安全。巩固维护好已建农村供水工程成果,不断提升农村供水保障水平。

强化易地扶贫搬迁后续扶持。聚焦原深度贫困地区、大中型集中安置区,从就业需要、产业发展和后续配套设施提升等方面,完善后续扶持政策体系,持续巩固易地搬迁脱贫成果。多措并举提高搬迁群众务工就业和自主创业能力,确保有劳动力的搬迁家庭至少有一人实现就业。完善安置区配套基础设施和公共服务设施,提升社区管理服务水平。

加强扶贫项目资产管理。对脱贫攻坚期内形成的扶贫项目资产进行全面摸底,按照经营性资产、公益性资产、到户类资产等分类建立管理台账。明确扶贫项目资产产权主体管护责任,引导受益主体参与管护,探索多样化的资产运营和管理模式。规范收益分配,确保扶贫项目资产在巩固拓展脱贫攻坚成果、接续推进乡村振兴中持续发挥效益。

第二节 提升脱贫地区整体发展水平

推动脱贫地区特色产业可持续发展。实施脱贫地区特色种养业提升行动,完善全产业链支持措施,加强产业发展设施条件建设。建立产业技术顾问制度,组建专家队伍长期跟踪帮扶。拓展脱贫地区农产品销售渠道,完善线上线下销售渠道体系,支持销售企业、电商、批发市场与脱贫地区精准对接。深化拓展消费帮扶。

促进脱贫人口稳定就业。稳定扩大脱贫地区农村劳动力转移就业,大规模开展职业技能培训,加大有组织劳务输出力度。统筹用好乡村公益岗位,延续扶贫车间支持政策。支持农村中小型公益性基础设施建设,扩大以工代赈实施范围和建设领域。建立农民在乡务工就业监测制度,跟踪掌握农民就业状况。

改善脱贫地区发展条件。扩大脱贫地区基础设施建设覆盖面,促进县域内整体提升。在脱贫地区重点谋划建设一批高速公路、客货共线铁路、水利、电力、机场、通信网络等区域性和跨区域重大基础设施建设工程。持续支持脱贫地区人居环境整治提升和农村道路、中小型水利工程、县乡村三级物流体系、农村电网等基础设施建设,推进农村客运发展。进一步提升脱贫地区义务教育、医疗卫生等公共服务水平,普遍增加公费师范生培养供给,实施订单定向免费医学生培养,加大中央倾斜支持脱贫地区医疗卫生机构基础设施建设和设备配备力度。

第三节 健全农村低收入人口和欠发达地区帮扶机制

健全低收入人口常态化帮扶机制。开展农村低收入人口动态监测,完善分类帮扶机制。对有劳动能力的农村低收入人口,坚持开发式帮扶,帮助其通过发展产业、参与就业,依靠双手勤劳致富。对脱贫人口中完全丧失劳动能力或部分丧失劳动能力且无法通过产业就业获得稳定收入的人口,按规定纳入农村低保或特困人员救助供养范围。健全最低生活保障制度,完善农村特困人员救助供养制度和残疾儿童康复救助制度,夯实医疗救助托底保障。

集中支持乡村振兴重点帮扶县。统筹整合各方资源,强化投入保障,对西部地区160个国家乡村振兴重点帮扶县给予集中支持,尽快补齐区域发展短板。支持各地自主选择部分脱贫县作为乡村振兴重点帮扶县。建立跟踪监测机制,对乡村振兴重点帮扶县进行定期监测评估。

支持欠发达地区巩固脱贫攻坚成果和乡村振兴。加大对欠发达地区财政转移支付力度,持续改善欠发达地区农村基础设施条件和公共服务水平。支持革命老区、民族地区、边疆地区巩固脱贫攻坚成果和乡村振兴,改善边疆地区农村生产生活条件,加快抵边村镇和边境农场建设。多措并举解决高海拔地区农牧民生产生活困难。

深入推进东西部协作和社会力量帮扶。坚持和完善东西部协作机制,加强产业合作、资源互补、劳务协作、人才交流,推进产业梯度转移,鼓励东西部共建产业园区。健全中央党政机关和国有企事业单位等定点帮扶机制,对东西部协作和定点帮扶成效进行考核评价。加大社会力量参与力度,扎实推进“万企兴万村”行动。

第九章 深化农业农村改革 健全城乡融合发展体制机制

聚焦激活农村资源要素,尊重基层和群众创造,加快推进农村重点领域和关键环节改革,促进城乡要素平等交换、双向流动,促进要素更多向乡村集聚,增强农业农村发展活力。

第一节 畅通城乡要素循环

推进县域内城乡融合发展。统筹谋划县域产业、教育、医疗、养老、环保等政策体系,加快推进县乡村公共基础设施建设运营管护一体化。赋予县级更多资源整合使用权,强化县城综合服务能力,增强县城集聚人口功能,推进以县城为重要载体的城镇化建设,促进农民在县域内就近就业、就地城镇化。积极推进扩权强镇,规划建设一批重点镇,把乡镇建设成为服务农民的区域中心。

促进城乡人力资源双向流动。建立健全乡村人才振兴体制机制,完善人才引进、培养、使用、评价和激励机制。建立健全城乡人才合作交流机制,推进城市教科文卫体等工作人员定期服务乡村。允许入乡就业创业人员在原籍地或就业创业地落户并享受相关权益,建立科研人员入乡兼职兼薪和离岗创业制度。健全农业转移人口市民化配套政策体系,完善财政转移支付与农业转移人口市民化挂钩相关政策,建立城镇建设用地年度指标分配同吸纳农村转移人口落户数量和提供保障性住房规模挂钩机制,促进农业转移人口有序有效融入城市。依法保障进城落户农民农村土地承包权、宅基地使用权、集体收益分配权,建立农村产权流转市场体系,健全农户“三权”市场化退出机制和配套政策。

优化城乡土地资源配置。建立健全城乡统一的建设用地市场,规范交易规则,完善有偿使用制度,构建统一的自然资源资产交易平台,纳入公共资源交易平台体系。规范开展城乡建设用地增减挂钩,完善审批实施程序、节余指标调剂及收益分配机制。完善盘活农村存量建设用地政策,实行负面清单管理,优先保障乡村产业发展、乡村建设用地。依据国土空间规划,以乡镇或村为单位开展全域土地综合整治。鼓励对依法登记的宅基地等农村建设用地进行复合利用,发展休闲农业、乡村民宿、农产品初加工、农村电商等。建立土地征收公共利益认定机制,缩小土地征收范围,规范征地程序。保障和规范农村一二三产业融合发展用地,鼓励各地根据地方实际和农村产业业态特点探索供地新方式。探索建立补充耕地指标跨区域交易机制。

引导社会资本投向农业农村。深化“放管服”改革,持续改善乡村营商环境,引导和鼓励工商资本投入现代农业、乡村产业、生态治理、基础设施和公共服务建设。建立社会资本投资农业农村指引目录制度,发挥政府投入引领作用,支持以市场化方式设立乡村振兴基金,撬动金融资本、社会力量参与,重点支持乡村产业发展。在不新增地方政府隐性债务前提下,引导银行业金融机构把农村基础设施建设作为投资重点,拓展乡村建设资金来源渠道,加大对农村基础设施建设的信贷支持力度。引导大中型银行进一步下沉服务重心,优化县域网点设置。

第二节 深化农村产权制度改革

稳步推进农村承包地“三权分置”改革。有序开展第二轮土地承包到期后再延长30年试点,保持农村土地承包关系稳定并长久不变。丰富集体所有权、农户承包权、土地经营权的有效实现形式,发展多种形式适度规模经营。加强农村土地承包合同管理,完善农村土地承包信息数据库和应用平台,建立健全农村土地承包经营权登记与承包合同管理的信息共享机制。探索建立土地经营权流转合同网签制度,健全土地经营权流转服务体系。

稳慎推进农村宅基地制度改革。深化农村宅基地制度改革试点,加快建立依法取得、节约利用、权属清晰、权能完整、流转有序、管理规范的农村宅基地制度。探索宅基地所有权、资格权、使用权分置有效实现形式。保障农村集体经济组织成员家庭作为宅基地资格权人依法享有的权益,防止以各种形式非法剥夺和限制宅基地农户资格权。尊重农民意愿,积极稳妥盘活利用农村闲置宅基地和闲置住宅。规范开展房地一体的宅基地确权登记颁证,加强登记成果共享应用。完善农村宅基地统计调查制度,建立全国统一的农村宅基地数据库和管理信息平台。

稳妥有序推进农村集体经营性建设用地入市。在符合国土空间规划、用途管制和依法取得的前提下,积极探索实施农村集体经营性建设用地入市制度,明确农村集体经营性建设用地入市范围、主体和权能。严格管控集体经营性建设用地入市用途。允许农村集体在农民自愿前提下,依法把有偿收回的闲置宅基地、废弃的集体公益性建设用地转变为集体经营性建设用地入市。健全集体经济组织内部的增值收益分配制度,保障进城落户农民土地合法权益。

第三节 完善农业支持保护制度

优化农业补贴政策。强化高质量发展和绿色生态导向,构建新型农业补贴政策体系。调整, 优化“绿箱”、“黄箱”和“蓝箱”支持政策,提高农业补贴政策精准性、稳定性和时效性。加强农产品成本调查,深化调查数据在农业保险、农业补贴、市场调控等领域的应用。

健全政府投入保障机制。推动建立“三农”财政投入稳定增长机制,继续把农业农村作为一般公共预算优先保障领域,加大中央财政转移支付支持农业农村力度。制定落实提高土地出让收入用于农业农村比例考核办法,确保按规定提高用于农业农村的比例。督促推进各地区各部门进一步完善涉农资金统筹整合长效机制。加大地方政府债券支持农业农村力度,用于符合条件的农业农村领域建设项目。

健全农村金融服务体系。完善金融支农激励机制,鼓励银行业金融机构建立服务乡村振兴的内设机构。支持涉农信用信息数据库建设,基本建成新型农业经营主体信用体系。扩大农村资产抵押担保融资范围,提高农业信贷担保规模,引导金融机构将新增可贷资金优先支持县域发展。加快完善中小银行和农村信用社治理结构,保持农村中小金融机构县域法人地位和数量总体稳定。实施优势特色农产品保险奖补政策,鼓励各地因地制宜发展优势特色农产品保险。稳妥有序推进农产品收入保险,健全农业再保险制度。发挥“保险+期货”在服务乡村产业发展中的作用。

第四节 协同推进农村各项改革

深化农村集体产权制度改革,完善产权权能,将经营性资产量化到集体经济组织成员,有效盘活集体资产资源,发展壮大新型农村集体经济。开展集体经营性资产股份自愿有偿退出试点。深化供销合作社综合改革。深入推进农垦垦区集团化、农场企业化改革,加强农垦国有农用地保护、管理和合理利用。继续深化集体林权、国有林区林场、草原承包经营制度改革。扎实推进农村综合改革。推动农村改革试验区集成创新,拓展试验内容,发挥好先行先试、示范引领作用。

第五节 扩大农业对外开放

发挥共建“一带一路”在扩大农业对外开放合作中的重要作用,深化多双边农业合作。加强境外农业合作园区和农业对外开放合作试验区建设。围绕粮食安全、气候变化、绿色发展、水产等领域,积极参与全球农业科技合作,建设上海合作组织农业技术交流培训示范基地。建设农业国际贸易高质量发展基地、农产品国家外贸转型升级基地、农业特色服务出口基地,推进农业服务贸易发展。深度参与世界贸易组织涉农谈判和全球粮农治理。如期完成全球人道主义应急仓库和枢纽建设任务。

第十章 健全规划落实机制 保障规划顺利实施

坚持和加强党对“三农”工作的全面领导,健全中央统筹、省负总责、市县乡抓落实的农村工作领导体制,调动各方面资源要素,凝聚全社会力量,扎实有序推进中国特色农业农村现代化。

第一节 加强组织领导

建立农业农村部、国家发展改革委牵头的农业农村现代化规划实施推进机制,制定年度任务清单和工作台账,明确任务分工,统筹研究解决规划实施过程中的重要问题,推进重大建设项目,跟踪督促规划各项任务落实,重要情况及时向国务院报告。各省(自治区、直辖市)依照本规划,结合实际制定本地区农业农村现代化推进规划或方案,明确目标任务,细化政策措施。各部门要根据规划任务分工,强化政策配套,协同推进规划实施。

第二节 强化规划衔接

发挥本规划对农业农村发展的战略导向作用,聚焦本规划确定的农业农村现代化目标任务,在种植业、畜牧业、渔业和农业绿色发展、农业农村科技、农产品冷链物流设施、数字农业农村等重点领域,制定实施一批农业农村专项规划,推动项目跟着规划走、资金和要素跟着项目走。加强农业农村发展规划管理,建立农业农村规划目录清单制度。建立健全规划衔接协调机制,农业农村领域各专项规划须与本规划衔接。

第三节 动员社会参与

搭建社会参与平台,构建政府、市场、社会协同推进农业农村现代化的工作格局。调动基层干部和农民群众的积极性、主动性、创造性,发挥工会、共青团、妇联、科协等群团组织和各民主党派、工商联、无党派人士积极作用,凝聚推进农业农村现代化的强大合力。建设农业农村发展新型智库,健全专家决策咨询制度。宣传一批作出杰出贡献的农民、科技工作者、企业家、基层干部等,营造良好社会氛围。

第四节 健全法治保障

建立健全农业农村法律规范体系,推动涉农重点法律法规制修订工作。深化农业综合行政执法改革,健全农业综合行政执法体系。实施农业综合行政执法能力提升行动,加大执法人员培训力度,改善执法装备条件,加强执法信息化建设。强化农业农村普法宣传,推动法律法规进农村,切实维护农民群众合法权益,营造办事依法、遇事找法、解决问题用法、化解矛盾靠法的法治环境。

第五节 加强考核评估

完善规划实施监测评估机制,加强年度监测分析、中期评估和总结评估全过程管理。建立健全跟踪考核机制,把规划实施情况纳入实施乡村振兴战略实绩考核,压实规划实施责任。健全规划、财政、金融等政策协调和工作协同机制,强化各类政策对规划实施的保障支撑。开展农业农村现代化监测,评价各地农业农村现代化进程和规划实施情况。