各省、自治区、直辖市及计划单列市农业农村(农牧)厅(局、委),各市(州)、县农业农村局及相关乡村规划从业人员:
为深入贯彻落实2022年中央一号文件关于加强乡村振兴人才队伍建设,培养乡村规划、设计、建设、管理专业人才和乡土人才等有关决策部署,贯彻落实《关于加快推进乡村人才振兴的意见》精神,农业农村部农村经济研究中心定于2022年全年开展乡村规划师职业能力培训工作,加强乡村规划人才队伍建设,进一步提升乡村规划岗位人员的能力素养。现将有关事项通知如下。
一、培训目标
紧扣新时代实施乡村建设行动推进乡村全面振兴人才需求,通过密集政策解读和实战培训,深度理解国家乡村振兴战略部署,深度认识乡村规划理念框架、技术要求和操作规范,拓宽视野、提高素养,提升乡村规划实际操作能力。
二、培训对象
各级农业农村干部,政府、企事业单位、科研单位等参与乡村规划和建设的相关人员;城乡规划、建筑、土地资源管理等专业应(往)届毕业生;有志于从事乡村规划事业的各类人员。
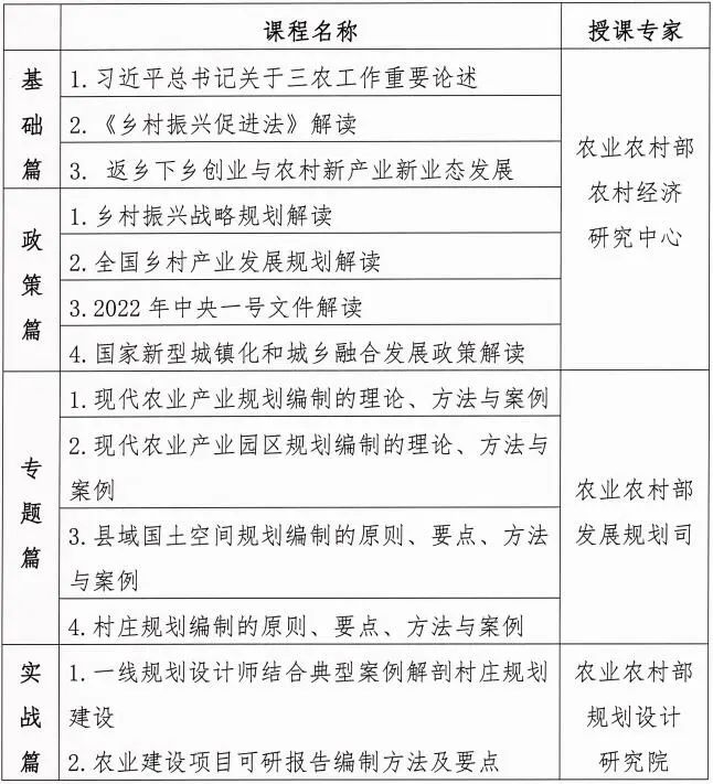
三、培训内容

四、授课师资
拟邀请农业农村部发展规划司、规划设计研究院及农业农村部农村经济研究中心相关领导专家到班授课。
五、组织形式
培训费3500元/人/期(含教师课酬、录课场地、培训资料等费用),每期课程约50个课时。
线上视频授课平台:北京农研国政农业技术开发有限公司•乡村振兴专业技能人员培训综合服务平台。
六、考试形式
线上统一考试。参训学员登录:http://www.rcre.agri.cn/网址,进入乡村振兴专业技能人员培训综合服务平台进行线上考试,在规定时间考试通过者由农业农村部农村经济研究中心颁发培训合格证书。
七、组织实施
主办单位:农业农村部农村经济研究中心
承办单位:北京农研国政农业技术开发有限公司
八、培训联系
我司为乡村规划师职业能力培训项目授权招生服务单位,授权编号:ARAFA1000022
报名联系人:聂老师13051043355(同微信)

附件:通知文件


证书样本



