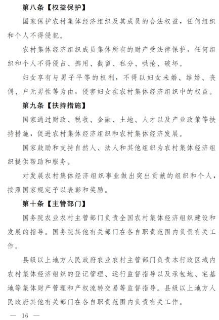
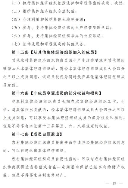
农村集体经济组织法(草案)征求意见
十三届全国人大常委会第三十八次会议对《中华人民共和国农村集体经济组织法(草案)》进行了审议。现将《中华人民共和国农村集体经济组织法(草案)》予以公布,社会公众可以直接登录中国人大网(www.npc.gov.cn)或国家法律法规数据库(flk.npc.gov.cn)提出意见,也可以将意见寄送全国人大常委会法制工作委员会(北京市西城区前门西大街1号,邮编:100805。信封上请注明农村集体经济组织法草案征求意见)。征求意见期限为30日。













农村集体经济组织法(草案)征求意见
十三届全国人大常委会第三十八次会议对《中华人民共和国农村集体经济组织法(草案)》进行了审议。现将《中华人民共和国农村集体经济组织法(草案)》予以公布,社会公众可以直接登录中国人大网(www.npc.gov.cn)或国家法律法规数据库(flk.npc.gov.cn)提出意见,也可以将意见寄送全国人大常委会法制工作委员会(北京市西城区前门西大街1号,邮编:100805。信封上请注明农村集体经济组织法草案征求意见)。征求意见期限为30日。













联系我们
电话:020-37288888
邮箱:gdxcfz@163.com
地址:广州市天河区先烈东路135号
广州市越秀区解放北路603号广东迎宾馆综合楼
募捐账号
账户名:广东省乡村发展协会
开户行:中国建设银行股份有限公司广州先烈东路支行
账号:44001490209059688888
微信
微博